

文章来源:内蒙古教育
文章编辑:哈尼妈

编者按
“双减”政策的严肃性,在近期的执行力度上可见一斑。政策出台后家长们喜忧参半,既有缓解压力之感,又有莫名的不安。
“双减”政策后,严控学科类校外培训,家长该做什么?怎么做?一起来看。

担忧
减少学科类校外培训,
会不会造成阶层固化?
市场需求仍在,
会不会造成“私教”盛行?
“双减”会不会造成孩子“放羊”?
“双减”后,
什么样的孩子会脱颖而出?
......
想弄明白这些问题
我们首先需要分析
“双减”政策的底层逻辑:
针对学科教育
要把学科教育
回归学校教育的主阵地
减轻家庭负担

由此可见
“双减”政策将进一步推动
学校教育和家庭教育
回归各自的角色。
“双减”政策出台前,
家庭与学校出现同质化趋势。
学校像考场,
家里还是像考场。
受市场宣传的影响
家长们大都别无选择
又极其负责地
将孩子送进培训班
或在家给孩子布置额外作业。

当校外辅导被政策性叫停,
家长们失去了方向。
停下来,
分析一下政策,
找到家长可以尝试的角度。

家长要怎样把
时间还给孩子呢?
文件第二项第5条规定:
“分类明确作业总量。学校要确保小学一、二年级不布置家庭书面作业,可在校内适当安排巩固练习;小学三至六年级书面作业平均完成时间不超过60分钟,初中书面作业平均完成时间不超过90分钟。”
第三项第9条规定:
“保证课后服务时间。学校要充分利用资源优势,有效实施各种课后育人活动,在校内满足学生多样化学习需求。引导学生自愿参加课后服务。
课后服务结束时间原则上不早于当地正常下班时间;对有特殊需要的学生,学校应提供延时托管服务;初中学校工作日晚上可开设自习班。学校可统筹安排教师实行‘弹性上下班制’。”

根据这两条可以推断:孩子的作业和在校完成作业的时间都会有所调整,那么回家后的自由时间肯定增多,取消校外培训会进一步增加空余时间。那么家长要怎么做,才把时间给孩子呢?
一是密切家校联系。积极参加家长会、家长学校,主动与教师沟通,了解学生的学习和身心状况,制订有针对性的家校联动教育方案,构建和谐家校关系。
二是更新育儿观念。了解孩子的身心成长规律,提升自身育人素质和能力,理性规划孩子未来发展方向,不盲目送孩子参加校外培训。
三是融洽家庭氛围。细心关注孩子思想情绪变化,倾听孩子心声,做孩子的朋友,形成良好沟通互动模式,帮助孩子排忧解难。
四是要指导学生合理用好在家时间。督促孩子按时就寝,确保充足睡眠。适度安排家务劳动,加强体育锻炼,开展亲子阅读等。加强孩子网络行为监管,及时发现、制止。
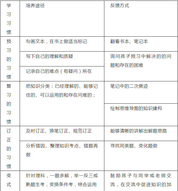
五是不妨将重心转移到培养孩子习惯上来。习惯的养成不是一蹴而就的,是日积月累、水滴石穿,这个过程离不开外力的推动,经历从被动到主动、从他律到自律的过程。
阅读的习惯能有效促进思维的发展;运动的习惯能有效促进注意力和专注力的提高;劳动的习惯能帮助孩子确立正确价值观、责任感,提升独立能力;参与家庭生活的习惯有助于孩子公民意识的培养;兴趣爱好的习惯有助于塑造培养健全人格,全面发展,建立自信,积极健康。
好习惯成就好未来,孩子就更容易获得成就感和幸福感,内驱力也会更足。
哪些学习习惯很重要?这里列表供大家参考



没了校外辅导
怎么办?
文件第四项第14条规定:
“规范培训服务行为。建立培训内容备案与监督制度,制定出台校外培训机构培训材料管理办法。严禁超标超前培训,严禁非学科类培训机构从事学科类培训,严禁提供境外教育课程。”
家长对这条规定会本能的出现紧张。没了辅导,考试怎么办?
此时,家长不妨问自己三个问题:
1.孩子通过校外辅导获得了稳定而持久的分数增长吗?
2.分数的提高等同于学业水平和能力的提升吗?
3.孩子在接受辅导后,学习习惯和方法有积极、长效的变化吗?
想清楚这三个问题,就可以客观地评估校外培训对自己孩子的价值。
真正的教育,不在于校外培训机构,而是学校教育+家庭教育的双结合。
好的成绩,不是靠刷题刷出来的,教育肥沃的土壤,还包括家庭和睦、自我驱动等。

再看文件第五项第18条“深化高中招生改革......坚持以学定考,进一步提升中考命题质量,防止偏题、怪题、超过课程标准的难题。逐步提高优质普通高中招生指标分配到区域内初中的比例......”
这里有两个重要信息:命题趋势和招生指标分配。
先看命题。防止偏题、怪题、超标题,那什么题最重要?当然是课堂上老师讲解的题。这就形成了一个系统:课堂--作业--考试--评价。
再看招生。文件强调了普通高中招生指标分配到区域内初中的比例,其本质是突出了义务教育阶段的教育均衡趋势。
家长还应对户籍所在区域的公办学校有所关注和了解。学校的办学理念、师资情况、校园文化、课程建设、学生活动等一系列因素都会对孩子起到潜移默化的影响。
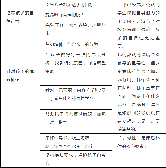
针对这一变化,家长可以怎么办呢?这里列表供家长参考



结语
此外,教育部积极推进课后服务工作,不断健全完善课后服务有关管理制度和保障机制,家长应予以积极配合。学校开展课后服务,可以有效解决家长接送难、孩子没地方去的问题;可以充分利用课后时间,提供丰富多彩的服务内容,为学生提供学习和发展空间;还有助于更好地满足学生个性化发展需求,促进学生全面健康成长。
附:双减政策目标及措施


阅读完本文,如果您心里略微踏实了一点,记得点个赞或评论,让小编看到。也欢迎你留言和其他家长交流。

END

精选评论


查看全部{{item.replyList.length}}条评论